8P/DIP (ROHS) 2500Vrms 0.15 High Speed
- 特性
TOSHIBA-TLP250
IGBT/MOSFET 直接驅動光耦合IC
Descriptions
The TOSHIBA TLP250 consists of a GaAlAs light emitting diode and a integrated photodetector.
This unit is 8−lead DIP package.
TLP250 is suitable for gate driving circuit of IGBT or power MOS FET.
• Input threshold current: IF=5mA(max.)
• Supply current (ICC): 11mA(max.)
• Supply voltage (VCC): 10−35V
• Output current (IO): ±1.5A (max.)
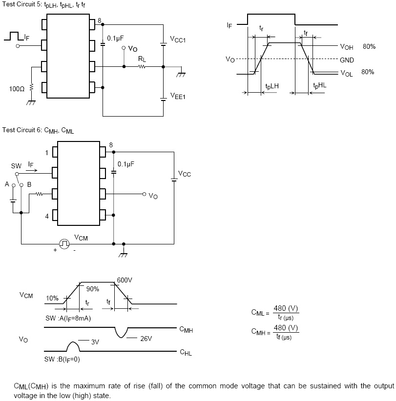
• Switching time (tpLH/tpHL): 0.5μs(max.)
• Isolation voltage: 2500Vrms(min.)
• UL recognized: UL1577, file No.E67349
• Option(D4)
VDE Approved : DIN EN60747-5-2
Maximum Operating Insulation Voltage : 890VPK
Highest Permissible Over Voltage : 4000VPK
(Note):When a EN60747-5-2 approved type is needed,
Please designate “Option(D4)”






