產品分類
已瀏覽商品

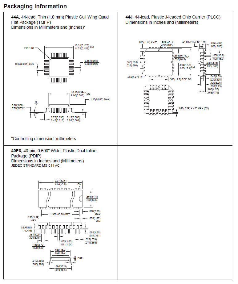
44P/TQFP (ROHS)

NT$58
Part No:
18830
Product No:
AT89S52-24AU
品牌:
ATMEL
說明:
技術文件:
包裝單位:
1 個
門市據點各店庫存門市儲位位置圖倉庫儲位位置圖
龍山門市0
光復門市28170-2-06-F170-F-07-E
购买数量:
產品特性
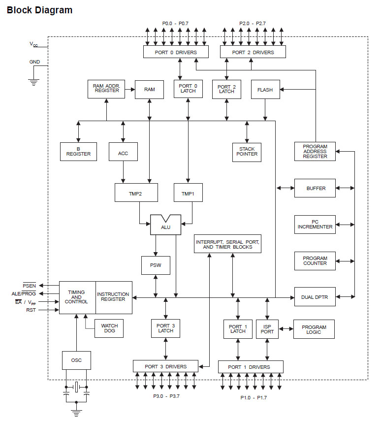
  • 特性

ATMEL-AT89S52-24AU














Top

HDMI選擇器 3 進一出 (切換器) MINI-HDMI-301

Part No.: #59798
Product No.: 111118888
包裝單位:
10PC
NT$500
數量: