產品分類
已瀏覽商品

D2PAK (ROHS) 12V/1A

NT$75
Part No:
56458
Product No:
78T12AL-TQ2-R
品牌:
UTC
說明:
技術文件:
包裝單位:
5 個
門市據點各店庫存門市儲位位置圖倉庫儲位位置圖
龍山門市0
光復門市180170-2-06-P170-F-07-C
购买数量:
產品特性
  • 特性

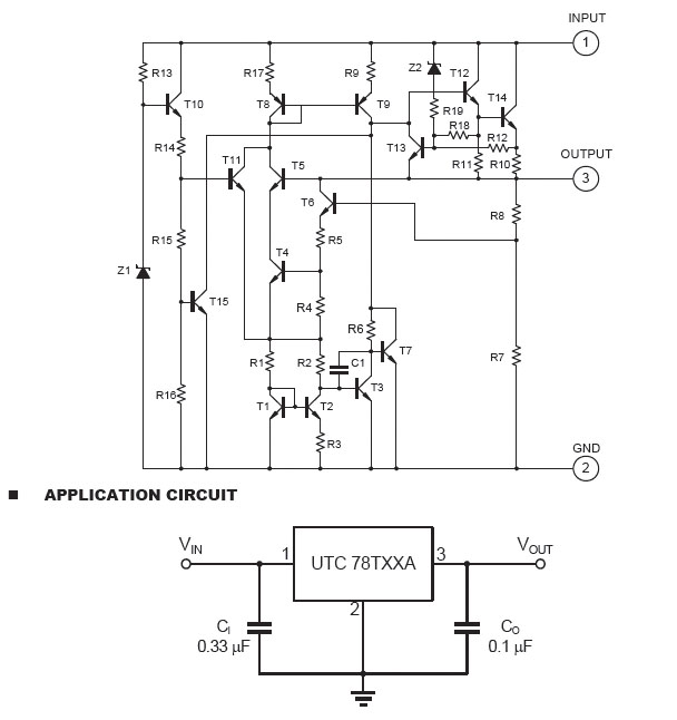
UTC-78T12AL-TQ2-R











Top

HDMI選擇器 3 進一出 (切換器) MINI-HDMI-301

Part No.: #59798
Product No.: 111118888
包裝單位:
10PC
NT$500
數量: