產品分類
已瀏覽商品

6P/DIP Pb Free

NT$30
Part No:
8071
Product No:
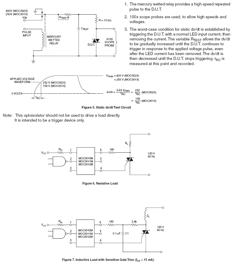
MOC3022
品牌:
Fairchild(ONS)
說明:
技術文件:
包裝單位:
1 個
門市據點各店庫存門市儲位位置圖倉庫儲位位置圖
龍山門市0
光復門市8170-2-6-R
购买数量:
產品特性
  • 特性

Fairchild-MOC3022









Top

HDMI選擇器 3 進一出 (切換器) MINI-HDMI-301

Part No.: #59798
Product No.: 111118888
包裝單位:
10PC
NT$500
數量: