產品分類
已瀏覽商品

40P/DIP 24MHz

NT$340
Part No:
90872
Product No:
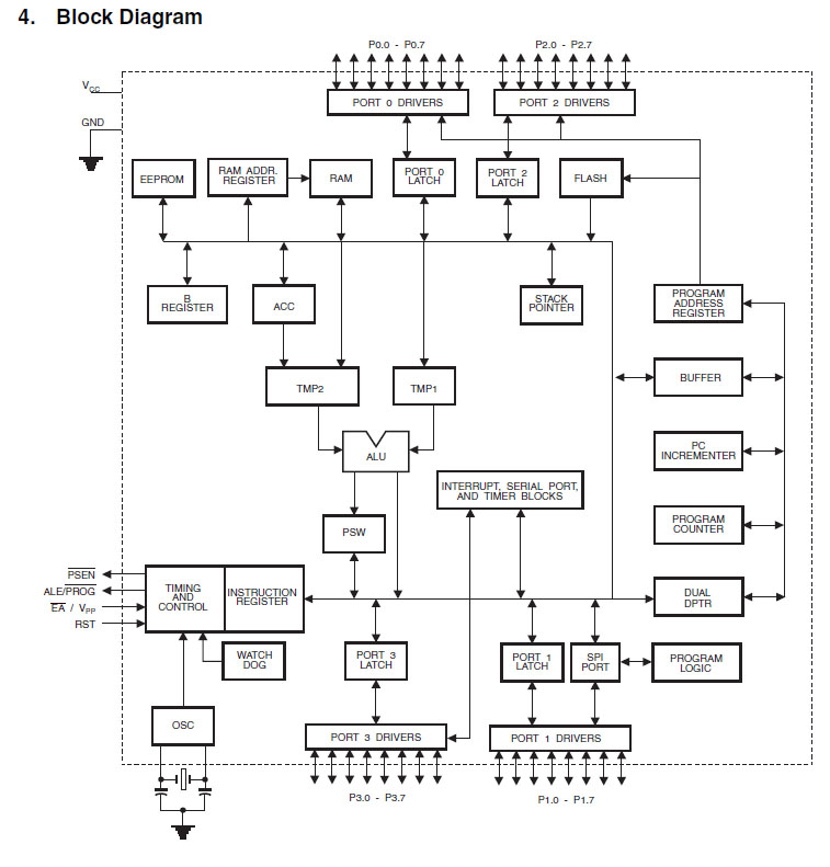
AT89S8253-24PU
品牌:
ATMEL
說明:
技術文件:
包裝單位:
1 PC
門市據點各店庫存門市儲位位置圖倉庫儲位位置圖
龍山門市0
光復門市10170-2-06-F
购买数量:
產品特性
  • 特性

ATMEL-AT89S8253-24PU














Top

HDMI選擇器 3 進一出 (切換器) MINI-HDMI-301

Part No.: #59798
Product No.: 111118888
包裝單位:
10PC
NT$500
數量: